跳到主要內容區

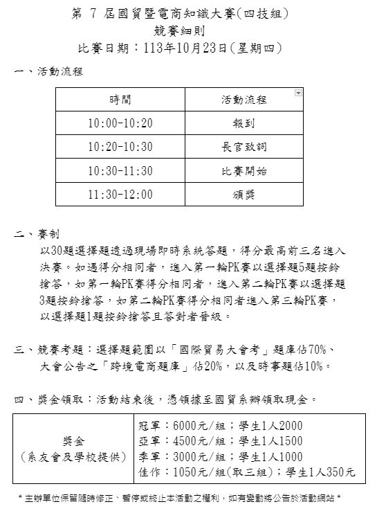
【國貿系】第7屆國貿暨電商大賽(四技組)開始報名嘍!

瀏覽數: